4月16日下午2点,清华大学“唯真讲坛”迎来第十一讲,德州扑克大小-德州扑克攻略
紫光讲席教授、教育部长江学者特聘教授鞠建东作为本期主讲人,在线为大家带来了一场主题为“百年未有之大疫情,中美贸易争端和全球秩序重构”的学术交流讲座。
“唯真讲坛”是由清华大学党委统一部署,在疫情期间有效组织开展全校思想政治理论学习的系列在线理论宣讲活动。讲坛支持全校党员及广大师生“理论学习不断线”,进一步提高政治站位、强化理论武装并加强学习型党组织建设。

距离直播开始还有半小时,为保证讲座的顺利进行,鞠建东教授早早来到直播间进行设备调试并做好开讲准备。本次讲座采用“荷塘雨课堂”与腾讯会议双平台直播模式,共吸引了1500余名全校党员和师生共上一节课。
当前,新冠肺炎疫情在我国已经得到有效控制,但在全球范围却呈现扩散蔓延的势头。面对这场“百年未有之大疫情”,如何从宏观经济的视角分析中美经贸关系和世界经济可能受到的影响,找到中国的“最优防控”策略?国际金融市场受疫情冲击出现剧烈波动,中国应如何确保国内市场安全?在美国继续对中国实行多方位遏制的形势下,中国应如何发挥优势,以实际行动诠释人类命运共同体理念的价值,推动世界秩序的深刻变革?
围绕这些话题,鞠建东针对国内外疫情情况进行剖析、基于他对实现“最优防控”的分析框架,以经济学视角,从疫情、民生、金融市场和宏观经济、全球秩序等多个方面提出了他的分析以及对策,同时,对于中美经贸关系和世界秩序可能受到的中长期影响,他也分享了自己的思考和判断。
首先,鞠建东构建了“43331框架”将受众带入到了本期讲座的学术环境中,即四稳、三推进、三大发展、三个反思、一个中心。他指出,我们现在应该稳中求进、求发展、求变革,做到四稳:稳防控、稳民生、稳就业、稳金融;三推进:推进人民币国际化、推进亚洲治理体系、推进全球技术贸易;三大发展:教育、医疗卫生、数字经济大发展;三个反思:反思上学难、就医难、住房难的问题;改革教育、医疗、住房制度;一个中心:建立以县(市)为中心的教育文化中心、科研创新中心、医疗卫生中心、经济发展中心。

鞠建东在谈到稳防控时提到最优防控,是指防疫带来的效果与成本要匹配。当前,疫情在我国已经得到有效控制,因此降低国内防疫隔离的边际疫情成本接近零,但是其经济收益却是巨大的,建议降低国内隔离强度,尽快复工复产,稳住经济。另一方面,随着疫情在其他国家蔓延导致输入风险上升的情况,使得全球疫情防控有可能长期化、阶段化。他认为“提高入境隔离强度利大于弊”,“境内放开”并不意味着要结束防疫,可以通过一套由国家、省、县区三级组成的长效防控体系,同时实现稳防控、稳增长。他认为,我们第一阶段疫情战役的胜利,为我们提供了科学地分析防控措施的数据基础,表明我国进行体系防控是完全可能的。无论海外疫情出现什么情况,他认为当境外疫情风险大于境内的时候,当前的最优防控策略就是“入境严控,境内放开”。同时,他强调模型的重要性,并呼吁,疫情研究项目里要增加疫情经济学的模型研究,因为体系防控是要建立在疫情经济学模型模拟的基础之上。

谈到如何稳民生、稳就业,鞠建东也给出了实际的建议:1. 采取更具有普惠性的简单规则,针对收入1/3分位数以下的所有人一次性补贴人均工资的一部分; 2. 预计补贴总规模一万亿元;3. 推迟3月1日之前贷款还贷一年;收入补贴与推迟一年的还贷成本由央行增发货币承担。
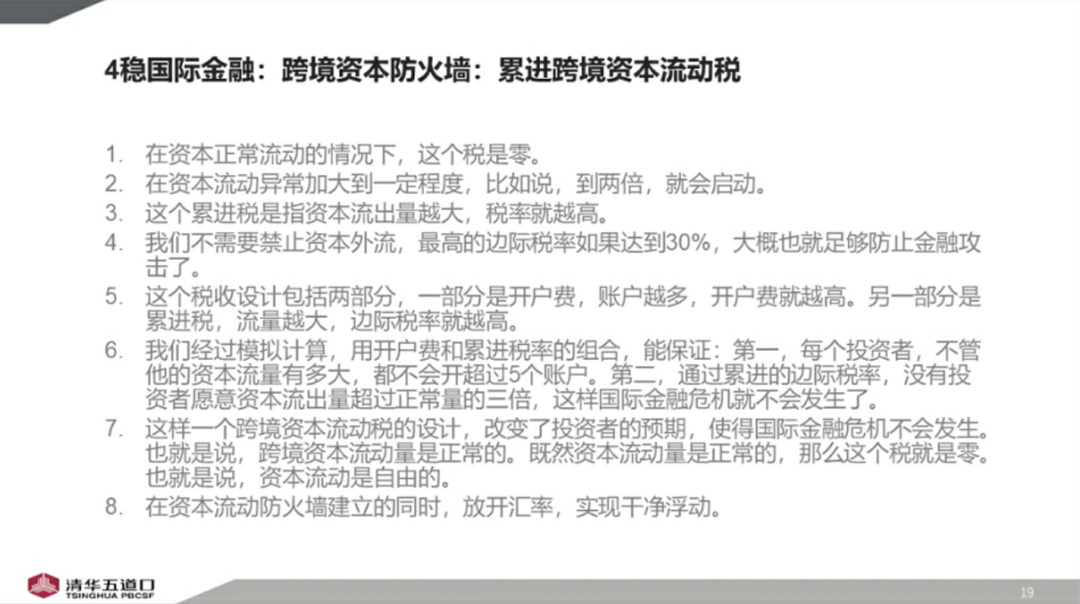
近期,国际金融市场受疫情冲击出现剧烈波动,美国股市在很短时间内四次熔断,这会不会导致金融危机爆发,中国市场该如何应对?鞠建东认为,金融市场“最重要的是防止不确定性”,国内资本市场要建立有效的防火墙,备选手段之一是设立累进跨境资本流动税。这场疫情会对中美经贸关系以及世界秩序产生怎样的影响?鞠建东的看法是,世界向多元竞争共存的新秩序过渡的大趋势并没有因为疫情而改变,美国也没有放下其遏制中国、主导全球的战略,但疫情防控确实增加了中美合作的空间和可能。

由此,鞠建东提到了“第三条出路”,《中美经贸政策工作小组联合倡议》,这份联合倡议是2019年10月27日,由包括5名诺贝尔经济学奖获得者在内的中美数十位著名学者在上海共同发布的报告。

他在联合倡议中指出,中美关系的核心问题是世界秩序如何演变的问题。中美两国关系是结构性的,既有互利、互惠的部分,也有竞争、对抗的部分;与此同时,世界经济已经开始呈现出亚洲、北美、欧盟三足鼎立的结构——中美两国GDP加在一起占世界GDP的40%,中美关系是对抗还是合作,很大程度取决于占世界GDP60%的其它国家和地区是在中美之间选边,还是保持相对的独立性。中美关系的结构性特征和世界经济的结构性特征决定了“竞争共存”的世界秩序是现实的。他以此为基础将两国政策分为四类,相应的提出了四项原则。

同时,他反复提醒,我们需要高度重视美国去中国化的一系列政策和措施。他认为,中国依然是发展中国家,我们没有实力去主导全球秩序。“但是,抗击疫情离不开命运共同体意识。目前来看,建立全球范围的防疫合作体系需要中美合作,所以短期还只是理想,但是可以先建立亚洲地区的防疫合作体系,并向其他国家开放,建设亚洲卫生与经济共同体,一起抵抗疫情,”鞠建东说。

针对建立亚洲卫生与经济共同体的重要性,他总结出如下理由: 1. 全球失序:中美冲突是长期的;2. 中国没有能力主导全球秩序;3. 中国有能力主导亚洲秩序;4. 东亚+东南亚的秩序的建立,必要条件是中国主导;5. 美国合作是充分条件,但是不是必要条件。通过建立亚洲卫生与经济共同体,我们可以为建立三足鼎立的全球双层治理体系,建立竞争共存的世界秩序迈出坚实的一步。在美国推进去中国化、美国主导的世界秩序的一系列政策的国际环境下,我们需要清醒地认识到推进亚洲卫生与经济的深度合作的迫切性,因为美国有可能去中国化,但是做不到去亚洲化。他认为如果采取亚投行模式,中国主导、成员国依序进入、中国单方面开放市场的建设路径,亚洲卫生与经济共同体的实现是有可能的。
“感谢老师的讲解,很开阔的思路”、“醍醐灌顶啊,很有收获”讲座结束后,各位老师同学们纷纷通过弹幕,对鞠建东所给出的观点和建议表示赞同。同时,也提出了各自的一些问题与探讨,鞠老师也逐一详细的结合讲座内容做出了解答。